低压配电系统接地形式全解析:IT、TT、TN系统详解
本文系统介绍低压配电系统的三种接地形式,帮助电气工程师和建筑电气设计人员快速掌握各系统的特点与适用场景。
一、系统命名规则:两个字母的含义
在讲解具体系统之前,先搞清楚字母代号的含义:
| 字母位置 | 字母 | 含义 |
| 第一个字母 | I | 电源端所有带电部分不接地或经高阻抗接地 |
| T | 电源端有一点直接接地 | |
| 第二个字母 | T | 电气装置的外露可导电部分直接接地(与电源端接地点无关) |
| N | 电气装置的外露可导电部分与电源端接地点直接电气连接 |
记忆口诀:I=Isolation(隔离/不接地),T=Terra(大地),N=Neutral(中性点)
二、IT系统:高可靠性供电的首选
系统结构
字母含义:I(电源中性点不接地)+ T(设备外壳独立接地)
工作原理
| 状态 | 故障电流 | 系统表现 |
| 正常运行 | 无 | 三相对地绝缘,系统稳定 |
| 第一次接地故障 | 很小(毫安级) | 故障电压低,不触发保护跳闸,可继续供电 |
| 第二次接地故障 | 较大 | 形成相间短路,保护装置动作 |
优点与缺点
| 优点 | 缺点 |
| 供电连续性极高,第一次故障不停电 | 供电距离不宜过长 |
| 故障电流小,安全性好 | 绝缘要求高,设备成本增加 |
| 适用于对停电敏感的关键场所 | 需装设绝缘监测装置,维护复杂 |
典型应用场景
· 医院手术室(生命维持设备不能断电)
· 地下矿井(通风、排水系统)
· 大型计算机中心
· 应急照明系统
关键数据:IT系统第一次故障电流通常小于 100mA,远低于人体安全电流限值。
三、TT系统:安全防护的"双保险"
系统结构
字母含义:T(电源中性点直接接地)+ T(设备外壳独立接地)
核心特点
两个"T" = 两处独立的直接接地
电源中性点接地 ──┐
├──→ 大地(作为故障电流回路)
设备外壳接地 ───┘
优点与缺点
| 优点 | 缺点 |
| 能抑制高压窜入低压(高压接地故障时) | 必须装设漏电保护装置(RCD) |
| 降低雷击过电压危害 | 短路保护灵敏度不足(故障电流较小) |
| 一相接地故障时非故障相对地电压不会大幅升高 | 接地装置耗材多,投资较大 |
| 适用于电压敏感设备 | 故障点电位升高可能引发危险 |
典型应用场景
· 对电压敏感的电子设备机房
· 有爆炸和火灾危险的场所
· 医院手术室(与IT系统类似需求)
· 农村低压电网(分散接地条件好)
重要提示:TT系统中,过电流保护装置(断路器/熔断器)往往无法提供足够的接地故障保护,必须配置额定剩余动作电流 ≤ 300mA 的RCD。
四、TN系统:最广泛应用的接地形式
字母含义:T(电源中性点直接接地)+ N(设备外壳与中性点直接连接)
核心优势
碰壳故障 = 金属性单相短路
故障电流大 → 保护装置(断路器/熔断器)快速可靠动作 → 切除故障
TN系统的三种细分形式
| 形式 | 线路结构 | 特点 | 应用现状 |
| TN-C | N线与PE线合为PEN线 | 节省导线,但PEN线断线有触电风险 | ❌ 已很少采用 |
| TN-S | N线与PE线完全分开 | 最安全可靠,电磁兼容性好 | ✅ 工业与民用建筑主流 |
| TN-C-S | 前段TN-C,后段TN-S | 兼顾经济性与安全性 | ✅ 施工现场常用变通做法 |
4.1 TN-C系统:逐渐淘汰
主要缺点
· PEN线断线 → 后方所有设备外壳带危险电压
· 三相不平衡时PEN线有电流 → 设备外壳有电位差
· 对电磁干扰敏感设备不利
规范限制:TN-C系统严禁用于存在爆炸危险、火灾危险、安全要求高的场所。
4.2 TN-S系统:现代建筑的首选
核心优势
| 优势 | 说明 |
| 安全性最高 | PE线正常无电流,外壳电位稳定为零 |
| 电磁兼容性好 | N线电流不干扰PE线连接的电子设备 |
| 故障检测明确 | 漏电保护装置可准确检测PE线故障电流 |
典型应用
· 现代办公楼、商业综合体
· 数据中心、精密实验室
· 医院(除手术室外的区域)
· 住宅小区的配电系统
4.3 TN-C-S系统:施工现场的"灵活方案"
关键要点
进线端:L1, L2, L3, PEN(TN-C)
↓
【总配电箱】← 重复接地
↓
出线端:L1, L2, L3, N, PE(TN-S)
↑
分开点(PEN → PE + N)
严禁操作:分开后的PE线和N线绝对禁止再次合并,否则TN-S优势丧失!
典型应用
· 施工现场临时用电
· 既有建筑改造(原TN-C系统升级)
· 农村电网局部改造
五、三种系统对比总结
| 对比项 | IT系统 | TT系统 | TN-S系统(推荐) |
| 电源接地 | 不接地/高阻抗 | 直接接地 | 直接接地 |
| 设备接地 | 独立接地 | 独立接地 | 与中性点连接 |
| 第一次故障 | 不停电 | 需RCD保护 | 保护跳闸 |
| 供电连续性 | ⭐⭐⭐ 最高 | ⭐⭐ 中等 | ⭐ 一般 |
| 安全性 | ⭐⭐⭐ 高(故障电流小) | ⭐⭐⭐ 高(需RCD) | ⭐⭐⭐ 高(快速跳闸) |
| 经济性 | ⭐ 成本高 | ⭐⭐ 中等 | ⭐⭐⭐ 较优 |
| 维护复杂度 | ⭐⭐⭐ 高 | ⭐⭐ 中等 | ⭐ 简单 |
| 适用场景 | 手术室、矿井 | 分散负荷、农村 | 城市建筑、工业厂房 |
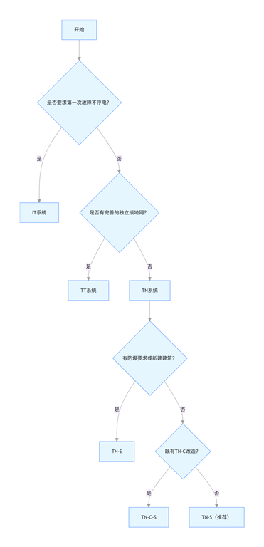
选型决策流程图
六、关键规范条文速查
| 规范 | 核心要求 |
| GB 50052《供配电系统设计规范》 | 定义三种接地系统的适用范围 |
| GB 50054《低压配电设计规范》 | TN、TT系统故障保护要求 |
| GB 16895系列(等同IEC 60364) | 接地装置、等电位联结详细规定 |
| JGJ46《建筑与市政工程施工现场临时用电安全技术标准》 | TN-C-S系统的具体实施要求 |
结语
选择合适的接地系统是电气安全设计的基础。记住以下口诀:
关键场所不停电 → 选IT
分散接地重安全 → 选TT
城市建筑通用型 → 选TN-S
改造施工灵活用 → 选TN-C-S
理解这三种接地形式的本质区别,才能在实际工程中做出正确选择,确保人身安全和供电可靠性。
本文部分技术内容参考国家标准及行业规范,如有疑问请以最新版规范为准。